招聘招募!懷化兩大市屬國企釋出公告

近日,懷化市城市發展集團有限公司、懷化市文旅體育發展投資集團分別分佈招聘、招募公告招聘

1、懷化市城市發展集團有限公司公開招聘

本次公開招聘計劃招錄9人,職位資訊見下表招聘

招聘招募!懷化兩大市屬國企釋出公告

招聘招募!懷化兩大市屬國企釋出公告

報名時間和方式:

1.報名時間:2026年3月20日至2026年3月26日17:00招聘。報名截止時間後傳送的報名資料以及未按要求提交報名資料者不納入資格審查範圍。

2.報名方式:本次招聘採取線上報名的方式,有意向應聘的人員請以“姓名+應聘崗位”格式命名並作為郵件主題,傳送報名資料至電子郵箱[email protected]招聘

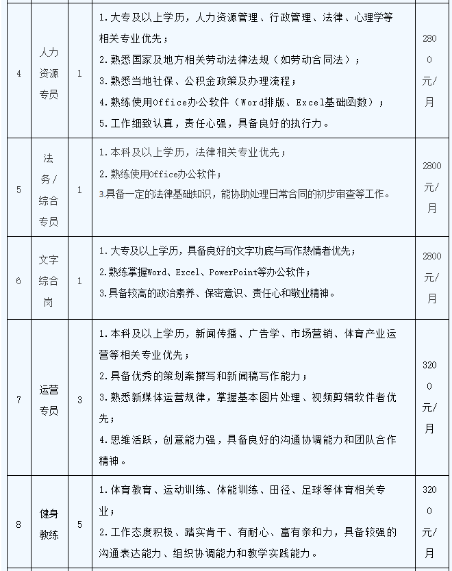
2、懷化市文旅體育發展投資集團有限公司招募就業見習人員

見習物件為離校2年內未就業高校畢業生(含技師學院高階工班、預備技師班和特殊教育院校職業教育類畢業生),或年齡在16-24歲的登記失業人員招聘

展開全文

見習崗位及其要求

招聘招募!懷化兩大市屬國企釋出公告

招聘招募!懷化兩大市屬國企釋出公告 招聘招募!懷化兩大市屬國企釋出公告 招聘招募!懷化兩大市屬國企釋出公告
本站內容來自使用者投稿,如果侵犯了您的權利,請與我們聯絡刪除。聯絡郵箱:[email protected]

本文連結://yxd-1688.com/post/23821.html

🌐 /