昆明最新一批公租房、保租房,即將開始分配

昆明最新一批公租房、保租房,即將開始分配

今天

昆明市公有房屋管理中心釋出公告

2026年第一批公租房搖號即將開始

詳情如下↓

昆明最新一批公租房、保租房,即將開始分配

昆明最新一批公租房、保租房,即將開始分配

展開全文

昆明最新一批公租房、保租房,即將開始分配

昆明最新一批公租房、保租房,即將開始分配 昆明最新一批公租房、保租房,即將開始分配 昆明最新一批公租房、保租房,即將開始分配 昆明最新一批公租房、保租房,即將開始分配 昆明最新一批公租房、保租房,即將開始分配 昆明最新一批公租房、保租房,即將開始分配 昆明最新一批公租房、保租房,即將開始分配 昆明最新一批公租房、保租房,即將開始分配 昆明最新一批公租房、保租房,即將開始分配 昆明最新一批公租房、保租房,即將開始分配

(可檢視大圖)

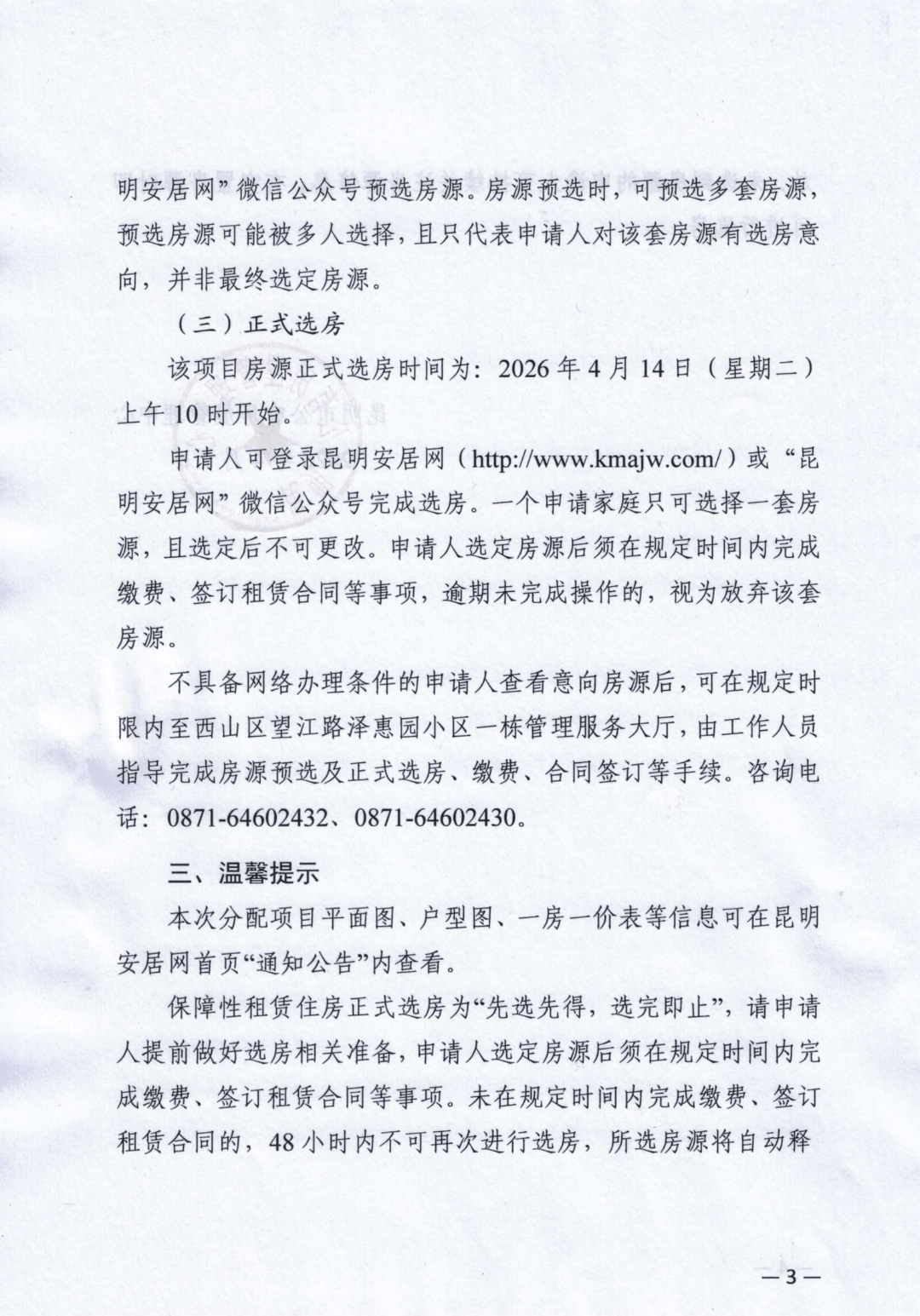
昆明市2026年第三批保障性租賃住房分配工作將於2026年4月10日(星期五)開展租房。參與本次分配的專案為滇池明珠廣場(二期)保障性租賃住房專案。

昆明最新一批公租房、保租房,即將開始分配

昆明最新一批公租房、保租房,即將開始分配 昆明最新一批公租房、保租房,即將開始分配 昆明最新一批公租房、保租房,即將開始分配

(可檢視大圖)

來源租房:昆明安居網

編輯租房:黃瀟雲

編審租房:林帥超

終審租房:趙文

昆明最新一批公租房、保租房,即將開始分配

本站內容來自使用者投稿,如果侵犯了您的權利,請與我們聯絡刪除。聯絡郵箱:[email protected]

本文連結://yxd-1688.com/tags-%E9%87%8D%E7%96%BE.html

🌐 /