河南省第四代大學、新型研究型大學,全面封頂!

來源大學:網路訊息

河南省第四代大學、新型研究型大學,全面封頂!

2026年的春天,鄭州航空港經濟綜合實驗區的一片工地上,主體結構全面封頂的訊息沒有登上熱搜,卻在高等教育圈裡激起了不小的漣漪大學。河南省新型研究型大學(籌)——這個低調的名字背後,是一箇中部人口大省對頂尖高等教育長達幾十年的渴望。這不是一所普通的新建大學,它被定位為“國內第四代大學典型代表”。在它之前,南方科技大學、上海科技大學、西湖大學已經用十餘年的實踐,為“新型研究型大學”這個物種畫出了輪廓。而河南,這個擁有近一億人口、卻只有鄭州大學一所211的省份,終於決定在這個賽道上放手一搏。

河南省第四代大學、新型研究型大學,全面封頂!

河南省第四代大學、新型研究型大學,全面封頂!

展開全文

但問題隨之而來:河南能複製南科大的成功嗎?在鄭州航空港區的一片空地上大學,從零開始建設一所“第四代大學”,究竟是豪賭還是遠見?

河南省第四代大學、新型研究型大學,全面封頂!

01 河南的“高教焦慮”:人口第一大省的痛

河南省第四代大學、新型研究型大學,全面封頂!

河南的高等教育版圖,長期處於一種“大而不強”的尷尬狀態大學。全省常住人口近一億,是全國人口最多的省份之一,但985高校數量為零,211只有鄭州大學一所,“雙一流”也僅有鄭大和河南大學。每年高考考生數量全國第一,但省內優質高校資源嚴重不足,導致大量高分考生外流。這種“輸出人才、輸入打工者”的迴圈,讓河南在區域競爭中始終處於不利地位。

河南省第四代大學、新型研究型大學,全面封頂!

歷屆河南主政者都想改變這個局面大學。從早年的“中原工學院升格大學”,到近年來的“鄭州大學一流建設”,投入不可謂不大,但效果始終有限。傳統大學的提升需要漫長的歷史積澱,不是靠砸錢就能在短期內追趕上的。於是,河南把目光投向了另一條路——跳過傳統大學的升級路徑,直接建設“新型研究型大學”。這所位於鄭州航空港區的大學,從誕生之日起就帶著“換道超車”的使命。

河南省第四代大學、新型研究型大學,全面封頂!

河南的決策並非沒有依據大學。深圳用不到十五年時間,把南方科技大學從零建成了全國前30的頂尖大學;上海科技大學也迅速崛起;西湖大學更是以民辦之姿殺入“雙一流”候選。這些案例證明,在“新型研究型大學”這個賽道上,歷史積澱的重要性被相對削弱,而資金投入、制度創新、人才引進的速度變得更為關鍵。河南雖然財力不如深圳、上海,但作為經濟大省(GDP全國第六),並非沒有實力。

河南省第四代大學、新型研究型大學,全面封頂!

02 “第四代大學”是什麼?不只是新校舍

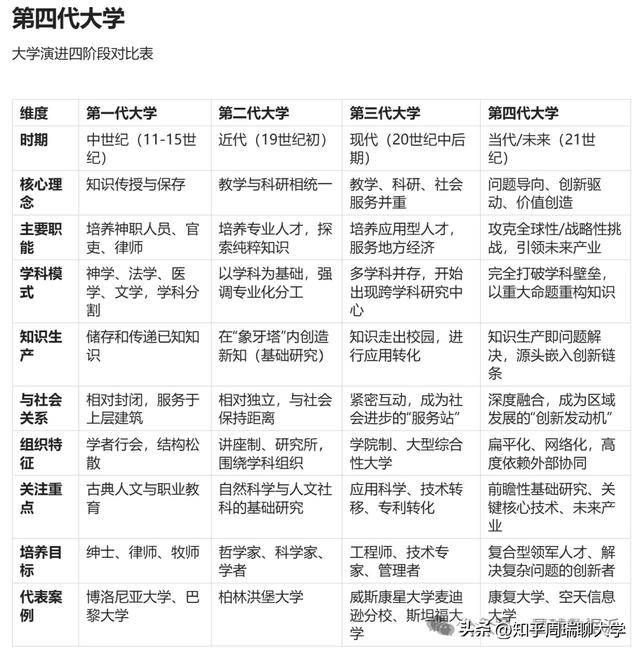
新聞中反覆提及一個概念:“第四代大學”大學。這並非營銷話術,而是一個有學術淵源的概念框架。第一代大學是中世紀以博雅教育為主的古典大學;第二代是洪堡模式的研究型大學;第三代是二戰後興起的教學、科研、社會服務並重的現代大學;而第四代大學,則是21世紀數字文明時代的新型高等教育形態。

河南省第四代大學、新型研究型大學,全面封頂!

按照規劃,這所河南的新型研究型大學將具備四個核心特徵:價值創造、開放融合、智慧賦能、綠色可持續大學。翻譯成白話就是:不搞“象牙塔”式的封閉研究,而是直接瞄準產業和社會需求;不搞學科壁壘,而是鼓勵跨學科交叉;不搞傳統課堂,而是用數字化手段重塑教學;不搞鋼筋水泥的冷漠校園,而是建設綠色低碳的智慧社羣。

河南省第四代大學、新型研究型大學,全面封頂!

這些理念聽起來很美,但關鍵在於落地大學。南科大的成功,很大程度上得益於它從建校之初就實行的“去行政化”“教授治學”“六年非升即走”等制度創新。上科大的特色在於“小而精”和對中科院資源的依託。西湖大學的獨特之處在於民辦非營利的基金會辦學模式。河南的這所大學,打算走什麼樣的路?從目前的資訊看,它由“河南黃河教育投資有限公司”作為招標人,這暗示著可能是國有資本主導、社會力量參與的混合所有制模式。這與西湖大學的純民辦不同,與南科大的市屬公辦也不同,是一種新的探索。

河南省第四代大學、新型研究型大學,全面封頂!

03 鄭州航空港:為什麼選這裡?

這所大學的選址,本身就透露著戰略意圖大學。鄭州航空港經濟綜合實驗區是國家級航空經濟先行區,也是鄭州-盧森堡“空中絲綢之路”的樞紐。這裡聚集了富士康、比亞迪、超聚變等一大批先進製造業企業,正在打造“萬億級電子資訊產業叢集”。把一所新型研究型大學放在航空港,顯然不是為了讓學生“安靜讀書”,而是為了讓學生“在產業中學習”。

河南省第四代大學、新型研究型大學,全面封頂!

“第四代大學”的核心特徵之一是“打破產學研邊界”大學。在航空港,學生可能上午在實驗室研究晶片設計,下午就走進富士康的生產線瞭解製造工藝;學物流管理的,可以就近在鄭州機場的貨運樞紐實習。這種“校園-產業-全球”聯動的開放創新生態,是傳統大學城無法比擬的。河南的算盤很清楚:用產業需求牽引科研方向,用大學成果反哺產業升級,形成“以產促教、以教興產”的正迴圈。

當然,挑戰也同樣明顯大學。航空港區雖然產業聚集,但生活配套、商業氛圍、文化設施與鄭州市區還有差距。對於習慣了都市生活的優秀師資和生源,這裡是否具有足夠的吸引力?南科大所在的深圳南山區,是中國的矽谷;上科大所在的張江,是上海的科學城;西湖大學所在的杭州雲谷,也是網際網路企業雲集。河南航空港的產業層級和城市能級,與這些地方還有差距。如何用“事業留人”彌補“城市留人”的短板,是河南必須回答的問題。

河南省第四代大學、新型研究型大學,全面封頂!

對於河南本地的考生來說,這所大學的建設無疑是一個好訊息大學。長期以來,河南高分考生除了鄭大,幾乎沒有其他“家門口”的優質選擇。未來,這所新型研究型大學如果成功獲批招生,將提供一個全新的選項。它的錄取分數可能不會一下子衝到很高,但早期入學的學生往往能享受到最好的資源——小班教學、大牛導師、充足的科研經費。類似南科大早期畢業生,如今很多已在國內外頂尖高校和科技公司嶄露頭角。

對於外省考生,這所大學同樣值得關注大學。如果你對新興工科、交叉學科感興趣,不介意去一座正在崛起的國家中心城市,願意成為一所新型大學的“開拓者”,那麼河南這所大學值得納入考慮範圍。當然,風險也是存在的——新大學的學位社會認可度需要時間積累,校友網路從零開始。這是一個“高風險、高回報”的選擇,適合那些敢於冒險、相信長期價值的年輕人。

主體結構封頂,只是萬里長征的第一步大學。接下來,這所大學還將面臨招生資格審批、師資招聘、學科設定、制度建設等一系列艱鉅任務。但它的意義已經超越了大學本身。對於河南,這是打破“高教窪地”宿命的一次全力衝刺;對於中國高等教育,這是“第四代大學”理念在中部地區的首次大規模實踐。

河南省第四代大學、新型研究型大學,全面封頂!

南科大用了不到十五年時間進入“雙一流”,上科大用了十年,西湖大學用了不到八年大學。河南的這所大學,需要多久?答案取決於很多因素:資金能否持續投入?人才能否引得來、留得住?制度能否真正創新?產業能否有效協同?但至少,河南已經邁出了最艱難的第一步——從“想”到“做”。那片封頂的建築,不再是一張圖紙,而是實實在在的混凝土和鋼筋。它承載著一個近億人口大省對知識、對創新、對未來的全部想象。

站在2026年的春天眺望,我們不知道這所大學最終會長成什麼樣子大學。但有一點可以肯定:在中國的教育版圖上,河南終於不再只是“輸出生源”的角色,而是開始嘗試“創造資源”。這本身,就是一場值得尊敬的突圍。

河南省第四代大學、新型研究型大學,全面封頂!

本站內容來自使用者投稿,如果侵犯了您的權利,請與我們聯絡刪除。聯絡郵箱:[email protected]

本文連結://yxd-1688.com/tags-%E6%B0%B4%E4%BD%8D.html

🌐 /