原創私募基金行業法律動態(2025年12月/總第94期)

國資基金研究中心法律服務動態

Part.1

2025年12月14日,大成資本市場行業法律服務研討會暨大成資本市場行委會年會在上海召開,楊春寶律師在會上以《金融機構股權投資合規》為題發表演講法律

Part.2

2025年12月30日和2025年12月31日,北京大成(上海)律師事務所國資基金研究中心楊春寶律師團隊正式釋出《商業銀行股權投資業務合規指引》和《保險資金股權投資合規指引》法律

Part.3

楊春寶律師團隊為某區級政府投資平臺下設股權投資基金投資某大型國有商業銀行下屬機構擔任管理人的S基金提供包括法律盡職調查,起草、審閱交易檔案(包括基金合夥協議、補充協議和合作備忘錄等)以及起草交易合規法律意見書等在內的全程法律服務法律

Part.4

楊春寶律師團隊為某國家級股權投資基金透過受讓某合夥企業的合夥份額間接投資某上市公司子公司的交易提供包括起草全套交易檔案(包括合夥份額轉讓協議、合作協議、合夥協議及其補充協議)以及交易合規法律意見書等在內的全程法律服務法律

Part.5

楊春寶律師獲聘為唐山仲裁委員會仲裁員法律

協會各類公告和提示

12月1日,中國證券投資基金業協會(“協會”)向私募股權、創業投資基金管理人釋出《關於私募股權創投基金投資條款的提示》稱,私募股權創投基金設定股權回購條款的,應做到相關安排科學合理,退出目標綜合多元,不利用回購安排違規從事借貸、明股實債等非私募基金投資活動,也不簽訂其他明顯偏離股權投資屬性、權利義務設定明顯不合理的股權回購條款法律。管理人代表基金行使相關權利時應當充分考慮對回購義務人和私募基金行業帶來的影響。鼓勵已設定以上市目標為回購條款觸發條件的私募股權創投基金與回購義務人友善協商、從長計議,透過調整回購目標、延長回購期限、下調回購利率(如有)或者解除股權回購協議等方式妥善解決利益分歧,支援實體企業渡過難關、發展壯大。

2025年12月22日,協會發布《關於登出青島韜韞瀚林投資管理有限公司等4家異常經營私募基金管理人登記的公告》稱,青島韜韞瀚林投資管理有限公司等4傢俬募基金管理人存在異常經營情形,且未能在書面通知發出後的3個月內提交符合規定的專項法律意見書,協會將登出該4家機構的私募基金管理人登記法律

2025年12月26日,協會發布《關於登出第四十六批失聯私募基金管理人登記的公告》稱,深圳市複利基金管理有限公司等5傢俬募基金管理人達到公示期滿一個月且未主動聯絡協會並完成情況報告的登出條件,協會將登出該5家機構的私募基金管理人登記法律

2025年12月31日,協會發布《關於請上海豐實股權投資管理有限公司等11傢俬募基金管理人主動聯絡協會的公告》稱,近期協會透過AMBERS系統中登記的電話、電子郵件、簡訊等形式,無法與上海豐實股權投資管理有限公司等11傢俬募基金管理人(附件)取得有效聯絡法律。如該等私募基金管理人未能在公告發布之日起5個工作日內透過AMBERS系統提交情況報告,協會將認定為失聯,在官網失聯機構專欄中予以公示,並在“機構誠信資訊”欄目標識。如公示後滿一個月仍未完成,協會將登出其私募基金管理人登記。

展開全文

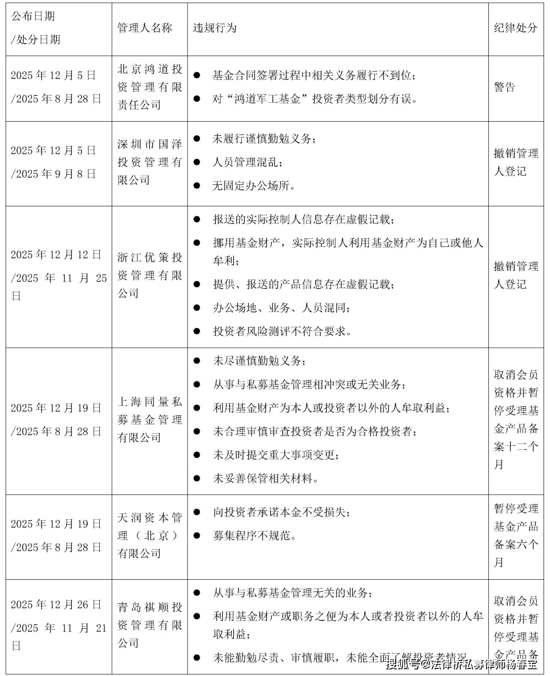
協會紀律處分

原創私募基金行業法律動態(2025年12月/總第94期) 原創私募基金行業法律動態(2025年12月/總第94期)

監管動態

中國證監會制定的《中國證監會關於推出商業不動產投資信託基金試點的公告》自2025年12月31日起實施法律。《公告》共八條,主要包括以下內容:一是產品定義,商業不動產REITs是指透過持有商業不動產以獲取穩定現金流並向基金份額持有人分配收益的封閉式公開募集證券投資基金。二是基金註冊及運營管理要求,明確基金管理人及基金託管人、盡職調查、申請材料、商業不動產等方面要求,以及基金管理人的主動運營管理責任。三是發揮基金管理人和專業機構作用,壓嚴壓實責任,要求嚴格遵守執業規範和監管要求。四是強化監管責任,明確各監管機構依法依規履行商業不動產REITs監管和風險監測處置等職責。此外,商業不動產REITs其他有關事宜,參照《公開募集基礎設施證券投資基金指引(試行)》有關規定執行。

典型案例

案例

商業風險不構成“情勢變更”且不影響對賭回購義務的正常履行(案號法律:(2025)鄂0582民初2055號)

裁判要旨

商業風險不構成情勢變更,私募基金與目標公司原股東簽訂的投資協議約定的回購觸發條件成就時,原股東應按約定履行回購義務;私募基金主張的違約金過高時法院可依法調整法律

主要事實

A基金與B公司、C公司及D公司簽訂《增資協議》及《補充協議》法律。《增資協議》約定A基金向D公司增資;《補充協議》約定若D公司未在2025年3月31日前實現上市,B公司與C公司需回購A基金持有的股權,回購金額按8%/年計算資金成本,逾期支付按日萬分之五計收違約金。A基金按約支付投資款後,D公司因光伏行業下行經營不佳,未能如期上市,A基金髮送《股權回購通知書》後,B公司和C公司以行業行情劇變、構成情勢變更等為由拒絕按約定回購,A基金遂訴至法院。

裁判觀點

1、案涉《增資協議》與《補充協議》合法有效,對各方具有約束力法律。A基金已按協議約定履行出資義務,D公司未如期上市,回購觸發條件成就,二被告應共同履行股權回購及支付回購款的義務。

2、二被告主張的光伏行業供需錯配、低價競爭、IPO形勢不佳等屬於商業風險法律。二被告作為理性商業主體,在與A基金簽訂協議時應充分預判行業風險,該風險不屬於訂立合同時無法預見的重大變化,不構成情勢變更,故對其延期24個月回購的主張不予支援。

3、投資協議約定的日萬分之五違約金與8%年資金成本相加,遠超A基金實際資金佔用損失,結合光伏行業現狀及被告過錯程度,調整為按全國銀行間同業拆借中心公佈的貸款市場報價利率上浮30%計算法律

案例啟示

01

私募基金在開展股權投資業務時,應充分調研目標行業發展趨勢及目標公司經營狀況,明確約定回購觸發條件、回購金額計算方式及違約責任,同時需預判商業風險與情勢變更的邊界,避免因約定不明或風險預判不足導致權益受損法律

02

私募基金主張違約金時,應遵循“補償性為主、懲罰性為輔”原則,約定的違約金比例需與實際損失相當,過高的違約金可能被法院依法調整法律

03

目標公司原股東以行業風險為由抗辯回購義務不能成立,商業風險不屬於情勢變更的適用情形,原股東應秉持誠信原則,全面履行合同義務法律

案例

私募基金相關投資協議中仲裁條款對衍生爭議的適用範圍認定(案號法律:(2025)京03民終14710號)

裁判要旨

私募基金、目標公司股東等主體簽訂的基礎投資協議約定仲裁條款,後續爭議雖形式上圍繞另行簽署的協議效力展開,但實質與基礎投資協議中私募基金回購權等核心權利義務相關的,應受基礎協議仲裁條款約束,私募基金應透過仲裁程式解決爭議法律

主要事實

A基金、魯某與B合夥企業均為C公司《A+輪投資協議》《Pre-B輪投資協議》(“基礎投資協議”)的簽署主體,該等協議約定的爭議解決方式均為仲裁法律。後魯某與B合夥企業私下籤署《承諾協議》,A基金主張該協議系二者惡意串通,損害其基於基礎投資協議享有的回購權,訴請法院確認《承諾協議》無效。一審法院以爭議屬仲裁條款管轄範圍為由駁回起訴,A基金提起上訴。

裁判觀點

1、基礎投資協議系A基金相關投資的基礎協議,約定的仲裁條款合法有效,對作為協議簽署主體的A基金、魯某、B合夥企業均具有法律約束力,各方應遵守約定的爭議解決方式法律

2、A基金雖以確認《承諾協議》無效為訴訟請求,但其核心依據是基礎投資協議中關於回購權、股權處置款分配等約定,主張《承諾協議》排除了其合法享有的回購權,爭議實質涉及基礎投資協議對各方的約束力及A基金核心權利的實現,屬於“因基礎投資協議產生的或與基礎投資協議有關的一切爭議”法律

3、A基金作為基礎投資協議的簽署主體,依據協議仲裁條款申請仲裁不存在主體障礙,其以未簽署《承諾協議》為由主張不受仲裁條款約束,缺乏法律依據,故本案不屬於人民法院民事訴訟受理範圍,一審裁定駁回起訴並無不當法律

案例啟示

01

私募基金在簽訂投資協議時,應明確約定爭議解決方式及仲裁條款的適用範圍,確保後續與投資相關的各類爭議(包括衍生爭議)均有明確的救濟途徑,避免因約定不明導致爭議解決程式拖延法律

02

私募基金主張第三方協議損害其基於基礎投資協議享有的回購權等核心權利時,應首先審查基礎協議約定的爭議解決方式法律。若爭議實質與基礎協議權利義務相關,即使形式上圍繞其他協議展開,仍應受基礎協議仲裁條款約束,需透過仲裁程式解決,不可隨意選擇訴訟途徑,否則可能因管轄問題導致不能及時維權。

03

私募基金與交易對手方簽訂多份關聯協議時,應保持爭議解決方式的一致性,明確各協議之間的效力銜接及爭議管轄適用規則,避免出現“協議約定衝突”“管轄路徑不明”等問題,保障自身維權效率法律

04

交易對手方私下籤署協議可能損害私募基金合法權益的,私募基金應及時核實協議內容及與基礎投資協議的關聯性,依據約定的爭議解決方式快速維權,同時留存相關證據,確保在仲裁程式中充分舉證證明自身權益受損情況法律

案例

私募基金合夥企業執行事務合夥人委派代表身份滌除糾紛(案號法律:(2025)川01民終12480號)

裁判要旨

有限合夥型私募基金的執行事務合夥人委派代表與私募基金、執行事務合夥人已無實質關聯,且內部救濟途徑無法實現身份滌除的,法院可支援其滌除工商登記的訴請;有限合夥型私募基金清算期間未被禁止辦理必要工商登記變更,委派代表履職過錯不影響滌除訴求,相關爭議可另行主張法律

主要事實

A基金繫有限合夥型私募基金,B公司為其原執行事務合夥人,金某受B公司委派擔任A基金執行事務合夥人委派代表並辦理工商登記法律。後B公司因未按合夥協議履行出資義務,被A基金透過臨時合夥人會議除名,A基金進入清算狀態。金某自2020年5月起由案外公司繳納社保,未參與A基金的經營管理及清算工作,且因委派代表身份被法院採取限制高消費措施。金某遂訴請A基金、B公司滌除其委派代表工商登記,A基金以金某履職存在過錯、清算期間不宜變更登記、判決缺乏可執行性等為由抗辯。

裁判觀點

1、金某與B公司之間構成委託合同關係,B公司被A基金除名後,其作為執行事務合夥人的身份基礎喪失,金某擔任委派代表的法律基礎亦隨之消滅;且金某與A基金、B公司已無實質關聯,有權依據《民法典》相關規定解除委託合同,訴請滌除工商登記法律

2、A基金清算期間僅禁止開展與清算無關的經營活動,滌除委派代表工商登記屬於必要的登記資訊調整,不影響清算工作推進,亦不違反《合夥企業法》及市場主體登記管理相關規定;金某向B公司尋求內部救濟無果,A基金明確拒絕變更,其尋求司法介入具有合理性和必要性法律

3、A基金主張金某在履職過程中違規出借私募基金資金導致國有資產損失,該主張屬於履職過錯爭議,與委派代表身份滌除屬不同法律關係,A基金可另行提起訴訟主張權利,不能以此對抗金某的滌除訴求;現有證據表明,行政審批部門支援依據法院生效判決辦理滌除登記,判決具有可執行性法律

案例啟示

01

有限合夥型私募基金的執行事務合夥人委派代表身份以委託關係及實質關聯為基礎,當該基礎喪失時,委派代表有權要求滌除工商登記,避免因身份繫結遭受限制高消費等不利影響,有限合夥型私募基金應配合辦理必要的登記變更手續法律

02

私募基金管理人作為有限合夥型私募基金的執行事務合夥人,應嚴格遵守合夥協議約定履行出資義務及管理職責,若因自身過錯被基金除名,應及時辦理委派代表變更登記,避免給委派代表及基金造成不必要的法律風險法律

03

有限合夥型私募基金清算期間,應區分“經營活動”與“必要登記變更”的界限,對於不影響清算工作的登記資訊調整(如委派代表滌除),應依法配合辦理,不得濫用“清算狀態”拒絕履行法定義務法律

04

有限合夥型私募基金主張其執行事務合夥人委派代表履職過錯的,應透過另行訴訟等合法途徑解決,不能以此為由拒絕辦理身份滌除登記;委派代表在履職過程中應遵守私募基金監管相關規定,規範操作基金資金使用,避免因違規履職引發額外法律責任法律

律師簡介

楊春寶律師

一級律師(正高階職稱)

原創私募基金行業法律動態(2025年12月/總第94期)

大成(上海)律師事務所高階合夥人、資本市場部主任、國資基金研究中心主任,大成中國區私募股權與投資基金專業帶頭人,上海涉外法律人才庫成員法律。復旦大學法學學士(1992)、悉尼科技大學法學碩士(2001)、華東政法大學法律碩士(2001)。

楊律師執業30年,長期從事私募基金、投融資、併購重組法律服務,涵蓋大金融、大健康、房地產和基礎設施、TMT、展覽業、製造業等行業法律。2004年起多次入選The Legal 500“私募基金”和“公司與商業”榜單,並多次受到Asia Law Profiles特別推薦或點評,2016年起連續入選國際知名法律媒體China Business Law Journal“100位中國業務優秀律師”,榮獲Leaders in Law - 2021 Global Awards“中國年度公司法專家”稱號;連續榮登《中國知名企業法總推薦的優秀律師&律所》推薦名錄。具有上市公司獨立董事任職資格,系華東理工大學法學院兼職教授、復旦大學法學院實務導師、華東政法大學兼職研究生導師、上海交通大學私募總裁班講師、上海市商務委跨國經營人才培訓班講師。出版《私募股權投資基金風險防控操作實務》《企業全程法律風險防控實務操作與案例評析》《完勝資本2:公司投融資模式流程完全操作指南》等16本專著。楊律師執業領域為:公司、投資併購和私募基金,資本市場,TMT,房地產和建築工程,以及上述領域的爭議解決。

律師簡介

孫瑱律師

大成(上海)律師事務所合夥人

原創私募基金行業法律動態(2025年12月/總第94期)

孫律師在執業前先後在美國沃茨、英格索蘭和阿爾卡特朗訊等全球500強企業擔任全球、亞太區或中國區總裁或副總裁執行助理,積累了豐富的企業運營管理經驗,並具備非常優秀的中英文雙語溝通和協調能力法律。孫律師出版《私募股權投資基金風險防控操作實務》並發表數十篇併購、基金、電商領域的文章。孫律師擅長領域為:私募股權投資、企業併購、電商和勞動法律事務。

律師簡介

李嘉欣律師

大成(上海)律師事務所律師

原創私募基金行業法律動態(2025年12月/總第94期)

李律師畢業於復旦大學法學院,專注於私募基金、投融資併購及公司法律服務業務領域,曾為多個母基金選擇基金管理人和投資基金專案、基金投資標的公司專案提供法律盡職調查、交易檔案審閱等法律服務,為多傢俬募基金管理人提供基金募投管退和風險控制相關的法律服務法律

更多私募基金文章

法律橋PE寶典(《私募基金法規及監管檔案彙編》)(請訪問法律橋網站)

私募基金律師實務專輯(點選查閱)

對賭律師實務系列

15、對賭回購觸發條件深度剖析

14、從“以股權或者股權價值為限”看創始股東股權回購的責任邊界

13、對賭回購主體怎麼選法律?法律限制+履約能力雙維度拆解

12、對賭回購權的法律定性與行權期限實務解析

11、案析新冠疫情對《對賭協議》履行的影響及對策

10、楊春寶法律:對賭失利後定向減資的兩重困境

9、投資方介入被投企業經營管理對履行對賭協議的影響

8、案析對賭條款項下回購請求權之行權期限

7、對賭條款之經營權圈套

6、從一則案例看私募基金份額回購《承諾函》的效力

5、案析對賭條款項下回購請求權之行權期限

4、“九民”後法律,投資人應當如何對賭?

3、創業企業如何審慎面對疫情導致對賭失敗的風險

2、一則對賭案例的實證解析

1、投資人可以與目標公司對賭了嗎法律?——公司回購權與股東回購請求權之比較分析

監管政策解讀

18、一文看遍私募基金行業2024年度監管法規政策

17、一文看遍私募基金行業2023年度監管法規政策

16、基金從業人員管理新規八問八答

15、私募基金變更管理人七問七答

14、淺析合夥型私募股權基金轉為非基金運作的幾個核心問題

13、私募基金究竟有多少婆婆法律

12、附依據逐條解讀私募基金登記備案新規之一——總則和附則篇

11、附依據逐條解讀私募基金登記備案新規之二——管理人登記篇

10、附依據逐條解讀私募基金登記備案新規之三——基金備案篇

9、附依據逐條解讀私募基金登記備案新規之四——資訊變更和報送篇

8、附依據逐條解讀私募基金登記備案新規之五——自律管理篇

7、私募基金行業2022年度監管政策彙總

6、一文看遍私募基金行業2021年度監管政策

5、私募基金行業2020年度監管政策彙總

4、淺析資管新規對PE/VC的主要影響及應對之策

3、淺談外商投資基金管理公司的市場準入

2、Market Entry of Foreign-invested Fund Management Company

1、私募投資基金合同必備條款(英文)

司法判例解析

6、2024年度私募基金行業28個典型判例

5、從最高法的判例看合夥型私募股權基金“瑕疵入夥”問題

4、2023年度私募基金行業31個典型判例

3、私募基金行業2022年度28個典型司法判例

2、私募基金行業2021年度27個典型司法判例

1、私募基金行業2020年度12個典型司法判例

私募基金風控

13、案例解析私募基金管理人募投管退全週期的賠償責任

12、案析私募基金管理人違反資訊披露義務的賠償責任

11、案析私募基金管理人投後管理階段的勤勉義務

10、案析私募基金管理人義務之基金投資階段的勤勉義務

9、案析私募基金管理人在基金遲延清算下的賠償責任

8、案析私募基金投資者適當性義務之要點

7、從矽谷銀行倒閉事件聊聊私募基金託管那些事兒

6、如何製作私募股權投資基金備案檔案之——《招募說明書》

5、以H資管合同糾紛為例侃侃私募基金風險防控那些事兒

4、私募基金管理人風控制度制訂要點

3、私募股權基金之十大風控制度

2、私募股權投資之十大風控條款

1、股權投資中的律師盡職調查

股權基金合同條款

4、從一則行政處罰聊聊私募基金投資載體那些事兒

3、案析“優先清算權”條款的法律效力

2、案析“最惠國待遇”在私募股權投資領域的適用

1、從一則仲裁案例看股權投資協議之“完整協議條款”

私募基金爭議解決律師實務專輯(點選查閱)

創投基金

5、結合私募辦法徵求意見稿聊聊創投基金扶持政策

4、新規法律!創投基金、私募基金減持上市公司股份又放寬了

3、創業投資基金扶持政策簡述

2、創新驅動的示範區誕生了法律,創投基金看過來!

1、雙創債試點將利好私募創業基金

保險私募基金、產投基金、S基金

7、淺析保險私募基金與非保險私募基金的監管差異

6、如何在上海玩轉S基金法律?—— 上海S基金交易平臺業務指南簡介

5、政府出資產業投資基金監管簡述

4、保險資金進行私募股權投資的法律盡職調查要點——目標基金篇

3、保險資金進行私募股權投資的法律盡職調查要點---基金管理人篇

2、保險資金進行私募股權投資的法律盡職調查要點—-保險機構篇

1、運用產業引導基金進行混改

基金/GP/投資者退出

7、私募基金強制清算“四問四答”

6、淺析合夥型私募股權投資基金的LP退出之道

5、從兩則判例聊聊私募股權基金份額轉讓確權

4、從一則案例看私募基金份額回購《承諾函》的效力

3、案析政府引導基金退出糾紛

2、從一則判例淺談合夥型私募基金普通合夥人除名問題

1、私募基金管理人“哭窮”“失聯”法律,投資者咋辦?代位權“奧利給”

私募可交換債

2、“私募可交換債(私募EB)”全解析之基礎篇

1、“私募可交換債(私募EB)”全解析之案例篇

PE Watch私募基金行業動態(每月更新法律,敬請關注本公眾號)

更多私募基金法律法規、法律實務資訊請訪問法律橋網站(LawBridge.org)

原創私募基金行業法律動態(2025年12月/總第94期)

PE法律橋

主持律師法律:楊春寶一級律師

法律橋團隊系列專著

法律橋團隊自2007年起已經出版專著16本(含再版):

《企業全程法律風險防控實務操作與案例評析》

《私募股權投資基金風險防控操作實務》

《完勝資本2法律:公司投融資模式流程完全操作指南》

原創私募基金行業法律動態(2025年12月/總第94期)
本站內容來自使用者投稿,如果侵犯了您的權利,請與我們聯絡刪除。聯絡郵箱:[email protected]

本文連結://yxd-1688.com/tags-%E6%96%B0%E7%B5%B2%E8%B7%AF.html

🌐 /