成都多所學校招聘後勤人員

大家下午好

今天為大家整理了

成都5所學校後勤人員的招聘資訊

崗位比較多部分不限學歷

一起來看看吧

四川師範大學後勤保障部2026 年上半年對外招聘(三)

招聘部門、招聘崗位及招聘名額

成都多所學校招聘後勤人員

圖源招聘:四川師範大學後勤保障部(可放大)

報名方式

透過四川師範大學後勤保障部官網釋出的招聘公告中的電話報名(聯絡時間:週一至週五 8:00-12:00、14:00-18:00)招聘

展開全文

主要工作職責/工作內容

圖源招聘:四川師範大學後勤保障部(可放大)

應聘要求

(一)基本要求

1.具有中華人民共和國國籍,熱愛社會主義祖國,擁護中華人民共和國憲法,擁護中國共產黨,遵紀守法,品行端正,有良好的職業道德,愛崗敬業,事業心和責任感強招聘

2.身體健康,體檢合格,能正常履行招聘崗位職責招聘

3.具備本公告具體招聘崗位要求的條件和資格招聘

(二)有下列情形之一的不得應聘:可前往四川師範大學後勤保障部官網檢視招聘公告獲取招聘

特別提示

本招聘報名從即日起至2026年6月10日,名額招滿即止招聘。以上崗位入職後均購買五險一金,實際加班費另計,享有節日福利,可提供住宿。具體薪資待遇按照後勤保障部相關管理辦法執行。

西南交通大學保衛處2026年3月社會聘用人員招聘

招聘崗位

成都多所學校招聘後勤人員

圖源招聘:西南交通大學人力資源部(可放大)

報名時間及方式

1、報名時間:至2026年3月16日17:00止2、報名方式:登入西南交通大學招聘網報名招聘

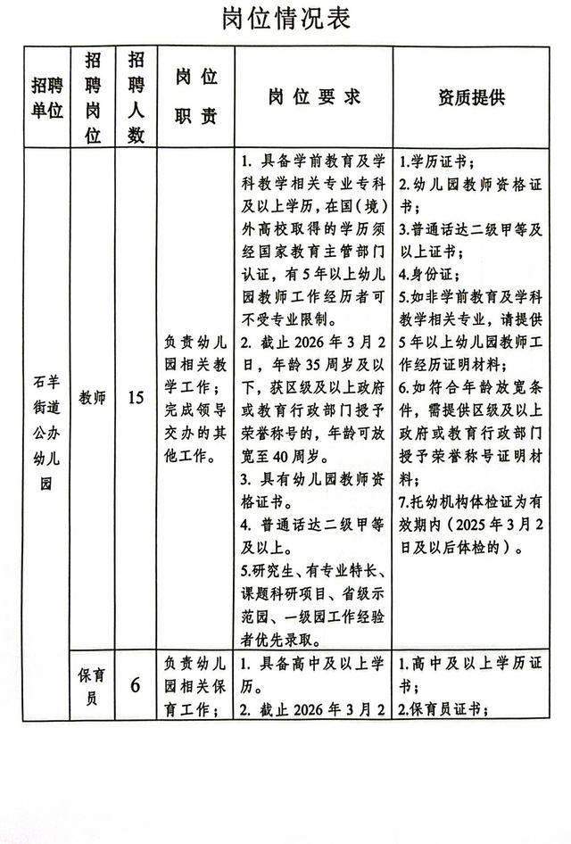
成都高新區石羊街道公辦幼兒園招聘編外人員(含食堂清雜人員、安保、保潔)

招聘範圍及物件

符合招聘崗位條件要求的社會在職、非在職人員招聘

招聘崗位

(上下招聘,可放大)

成都多所學校招聘後勤人員 成都多所學校招聘後勤人員

圖源招聘:成都高新區管理委員會

報名時間及方式

1、報名時間:2026年3月2日至2026年3月10日(9:00-12:00招聘,13:00-17:00)

2、報名方式:透過成都高新區管理委員會官網釋出的招聘公告中的郵箱報名招聘

成都高新區銀都紫藤初中東區學校數字食堂從業人員招聘

招聘崗位

招聘職位招聘:廚師

名額招聘:2名

薪資招聘:面議

工作性質招聘:全職

崗位要求

1.男女不限招聘,年齡28~55歲,三年工齡以上(優秀者年齡可適當放寬);

2.具備食品安全意識招聘,有一定學生營養餐配餐知識;

3.熟悉烹調原料招聘,具有專業烹調技術、獨立開發菜品能力,能熟練使用機械加工裝置;

4.身心健康招聘,具有健康證;

5.富有愛心招聘,有責任感,吃苦耐勞,服從管理,有服務意識、團隊合作精神;

6.有相關工作經驗者優先招聘

報名時間及方式

1、報名時間:即日起至2026年3月13日止招聘

2、報名方式:透過“成都高新區銀都紫藤初中東區學校”公眾號釋出的招聘公告中的電話報名招聘

簡陽市禾豐普安學校公開招聘城鎮公益性崗位

招聘物件及條件

(一)招聘物件

1. 勞動年齡段內進行了求職登記,持有《就業創業證》招聘。2. 經過公共就業服務機構認定為就業困難人員,接受就業援助後仍難以實現就業的。

(二)基本條件

1. 熱愛祖國,擁護中國共產黨,遵紀守法,品行端正,有良好的職業道德,事業心和責任感強招聘。2. 身體健康,具有正常履行招聘崗位的條件要求,並能適應崗位工作和生活環境條件。3. 能提供在“電子營業執照”小程式中查詢的無工商登記資訊證明截圖。4. 服從學校工作安排。

招聘崗位和名額及工作內容

1. 招聘崗位:保潔2名;工作時間及內容:上午7:30-11:30,下午2:00-6:00招聘。負責學校公區、辦公室保潔,以及學校安排的臨時工作等。

2. 招聘崗位:宿管2名,2026年秋季學期上崗;工作時間及內容:下午18:00-第二天早上9:00,負責學校住校生管理、學生公寓公區及周邊環境衛生,以及學校安排的臨時工作等招聘

報名方式

本站內容來自使用者投稿,如果侵犯了您的權利,請與我們聯絡刪除。聯絡郵箱:[email protected]

本文連結://yxd-1688.com/tags-%E5%80%8B%E9%AB%94%E6%88%B6.html

🌐 /