原創昔日美容儀頂流ReFa,退出中國

近日訊息,知名日本美容儀品牌ReFa母公司MTG株式會社釋出公告,稱其將解散上海子公司愛姆緹姬(上海)商貿有限公司(以下簡稱:MTG上海)美容。由於該公司主要負責ReFa品牌在中國地區的銷售業務,MTG上海的解散或意味著ReFa計劃正式退出中國市場。

原創昔日美容儀頂流ReFa,退出中國

對於解散原因,MTG株式會社表示,是考慮到中國市場的動向和業務環境的惡化等因素,為推動集團內部的可持續增長,以及最佳化經營資源所作的決定,未來還將繼續推動全球業務盈利化轉變,並將最佳化後的經營資源集中在日本本土市場,以提高經營效率,謀求高收益率美容

針對這一訊息,東耳文傳記者於截稿日當天諮詢了ReFa品牌在淘天平臺上的官方店鋪客服美容。ReFa海外旗艦店客服回應稱:“國內相關業務調整與本店無關,請放心購買”;ReFa官方旗艦店則表示尚未收到通知。這或許意味著相關公司的正式解散尚有餘裕的緩衝期,未來或許會透過跨境貿易代運營等模式繼續開展市場業務。

原創昔日美容儀頂流ReFa,退出中國

但無論如何,MTG株式會社的這項決定,已成為日系美容儀在華髮展程序中衰退的標誌性事件美容

01.

展開全文

曾為日本網紅美容儀代表

如今持續鉅額虧損

資料顯示,ReFa作為初代網紅美容儀品牌正式進入中國市場的時間晚於MTG上海的成立時間,約在2016年左右,由於相關市場仍處於發展初級階段,以及時代背景下海外品牌本身具有的高階認知屬性,ReFa品牌在進入中國市場後迅速發展美容

期間,ReFa旗下臉部按摩儀ReFa CARAT RAY更是成功實現認知破圈,成為日本美容儀中最早進入大眾消費視野的代表性產品紅極一時,甚至有消費者願意加價千元找人代購,其市場影響力及品牌在華髮展的成功可見一斑美容

原創昔日美容儀頂流ReFa,退出中國

至2018年,彼時擔任MTG常務董事的中島敬三放言,ReFa於中國市場的銷售額在3年時間內暴漲8倍,期望能在當年雙十一大促中實現銷售額同增2倍,拿下美容儀器類目榜首的壯舉美容

但好景不長,伴隨著市場成熟化,越來越多品牌加碼美容儀賽道,相關監管也隨之收緊,ReFa不僅在產品競爭力上開始受挫,在合規層面也屢屢踩雷美容

譬如,2020年,ReFa旗下雙球滾輪波光美顏美容儀在深圳市消委會比較試驗中鎳釋放量嚴重超標,達歐盟REACH法規限值近150倍,被認為長期或反覆接觸可能引發過敏甚至危及健康,引起了廣泛關注,雖然ReFa因當時國內尚無明確監管標準而遭到處罰,但消費信任度嚴重受損美容

2022年,ReFa三度涉嫌虛假宣傳,在未經過嚴格測試的情形下宣稱旗下花灑噴頭產品使用時“可節省60%-67%用水量”,虛構中國抗衰老促進會理事會理事日比野佐和子並將其推薦作為ReFa智美跡育肌射頻美顏儀的廣告宣傳,虛構旗下某款吹風機具有改善髮質功能,屢次遭到處罰美容

2023年年末,ReFa更是因為價格巨幅跳水登上微博熱搜,原本售價兩三千元左右的美容儀被指代購價格低至百元,進一步擴大了消費者對其產品價值的質疑,從根本上動搖了品牌的立身之本美容

原創昔日美容儀頂流ReFa,退出中國

自此來看,ReFa被市場拋棄的結局是顯而易見的,這也反映在了其財報表現上美容

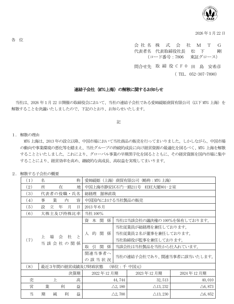
在MTG上海解散通知書中,MTG株式會社明確寫明瞭MTG上海近三年的經營業績及財政狀態(因MTG株式會社尚未公佈2025年全年財報,僅為2022-2024年資料):期間營收從4474.4萬元跌至營收為3251.3萬元,再回升至4001萬元,呈螺旋下降態勢,而營業利潤持續呈現高額虧損狀態,虧損數額從218萬元擴大至1323.3萬元,再回縮至685.2萬元美容

MTG上海如此高額的持續虧損,顯然難為母公司所接受,從長遠來看,其糟糕的運營也決定了品牌未來發展難有起色,最終選擇解散子公司也是應有之義美容

02.

與時間、與市場賽跑

日系美容儀時代結束是必然

從行業發展路徑來看,ReFa的退場不僅有其自身在運營、規範等層面的原因,也與美容儀市場的結構性變化密切相關,而這正是日系美容儀近年式微的重要原因美容

在行業發展初期,美容儀能夠提供的功能性服務主要以清潔及輕度抗衰為主,如ReFa最早大火產品ReFa CARAT RAY一般透過物理按摩及微電流刺激的技術型別已能夠滿足消費需求,在市場相對空白、營銷得當的前提下,源自日本的ReFa、雅萌、松下、宙斯等品牌能夠迅速佔領市場美容

但伴隨著大批本土新銳品牌、傳統家電品牌和代工廠白牌的加入,門檻相對較低的清潔、匯入以及微電流被迅速跨越,相關競爭優勢被價格以及品牌自身的負面新聞直接抹平美容

譬如微電流刺激,其技術源於醫療康復,早已具備相對成熟的產業體系和前沿探索基礎,不同的波形演算法和頻率組合決定了使用者體感,這也是相關產品的核心差異美容。據業內人士透露,微電流技術晶片方案的供應門檻遠低於射頻,在珠三角地區有大量成熟方案商,這導致雖然高階體驗差異大,但品類入門門檻低,較容易滿足消費者的基礎需求。

因為此,在美容儀賽道爆發式增長期,轉型時間較長、本土化困難的品牌自然而然地落後於行業,本就以微電流為主打功能的部分日系美容儀開始陷入頹勢美容

也因為此,如雅萌一般重倉射頻功能的品牌,在2024年前依然保持著相對良好的影響力,其利用高頻電流穿透表皮,加熱真皮層,刺激膠原蛋白再生的技術具有較為強大的技術壁壘,保證了自身的市場競爭力美容

但成也射頻,敗也射頻,一紙公文讓射頻技術的競爭變為了與時間賽跑美容

2022年,國家藥監局釋出了《關於調整〈醫療器械分類目錄〉部分內容的公告》,明確將射頻治療儀、射頻皮膚治療儀類產品作為第三類醫療器械管理,自2024年4月1日起,上述商品倘若未能依法取得醫療器械註冊證,不得生產、進口和銷售美容

原創昔日美容儀頂流ReFa,退出中國

這意味著,誰能率先取得醫療器械註冊證,誰就能佔領美容儀品類高地,未取得證件的品牌則將被排除在市場競爭之外美容。醫療器械註冊證成本不菲,而美容儀市場產品迭代速度極快,無法快速完成合規流程並響應消費需求調整的品牌將迅速被市場淘汰。國產品牌對新規的適應速度相對更快,日本品牌在合規調整上明顯滯後,這讓日系美容儀品牌更加力不從心。

可以看到,2022年至2024年間,日本美容儀品牌在運營層面的決策明顯焦躁許多,以至於出現多起虛假宣傳事件,其根本原因在於,運營團隊已經意識到了品牌在產品技術及合規程序上的落後,但無法改變母公司技術迭代及證件獲取的速度,最終選擇了鋌而走險美容

對行業影響最為嚴重的,則是新規施行前夕的“美容儀價格大跳水”美容

東耳文傳此前在《貴婦價跌成白菜價,多個美容儀品牌遭投訴》一文中曾指出,2023年底至2024年初,包括初普在內的眾多頭部美容儀品牌,為趕在新規落地前清倉旗下產品,紛紛祭出超低價策略,直接導致美容儀品類價格體系陷入嚴重混亂;而美容儀本屬極低頻消費品類,如此大量低價產品湧入市場,也進一步擠壓了合規品牌的銷售空間美容

《家用美容儀2025行業簡析報告顯示》,隨著2024年4月1日射頻類產品管理新規的實施,市場格局完全重塑,佔市場近40%份額的射頻品類被強行清出市場,部分需求被LED光療和微電流這兩類抗衰技術產品迅速且幾乎完整地吸收,其中LED光療更是一轉成為市場份額第一品類美容

技術的研發、應用與上市,都需要時間的積澱,對於大量本就轉型緩慢的日本美容儀企業而言,也許剛開始從微電流向射頻轉型,就遇到了合規壁壘,剛在射頻技術有所突破,市場趨向又向LED光療遷移,自身的發展永遠難以趕上市場變化美容

這一點,也反應在以射頻技術為核心的雅萌品牌的2025財年上半年財報中美容

財報顯示,期內雅萌虧損超11億日元,約合人民幣近5000萬元,其中中國電商618促銷期間廣告費用增加,以及上年同期轉回壞賬準備的基數影響,是導致其海外業務利潤大幅下滑的主要原因,雖然雅萌在2025年6月已經獲得三類醫療器械認證,但綜合因素下其業績和利潤難以逆轉美容

顯而易見,日系美容儀的時代已經結束,行業的未來將屬於更聚焦技術多領域高精深拓展,更善於迎合消費需求的品牌,而中國本土企業,將在競爭中擁有顯著優勢美容

本站內容來自使用者投稿,如果侵犯了您的權利,請與我們聯絡刪除。聯絡郵箱:[email protected]

本文連結://yxd-1688.com/tags-%E4%B8%8A%E7%89%8C.html

🌐 /