呂梁:事業單位招聘崗位改報公告

山西省2026年事業單位公開招聘崗位改報公告

山西省2026年事業單位公開招聘報名工作已結束,報考崗位未達規定開考比例被取消的報考人員,可在2月25日14:00至2月26日12:00登入報名網站改報其他崗位招聘。改報崗位資格初審時間為2月25日14:00至2月27日12:00,資格初審結果可於2月27日18:00前查詢。在規定時間內未改報其他崗位的報考人員視為自動放棄改報。放棄改報及改報其他崗位未透過資格初審的,考試費透過原繳費渠道如數退還。

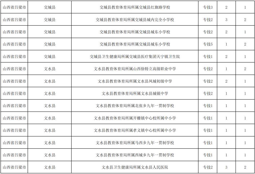
附件招聘:取消崗位彙總表(涉及改報崗位)

呂梁市

呂梁:事業單位招聘崗位改報公告

呂梁:事業單位招聘崗位改報公告

展開全文

呂梁:事業單位招聘崗位改報公告

呂梁:事業單位招聘崗位改報公告 呂梁:事業單位招聘崗位改報公告

山西省人力資源和社會保障廳

2026年2月24日

來源招聘:山西省人力資源和社會保障廳

本站內容來自使用者投稿,如果侵犯了您的權利,請與我們聯絡刪除。聯絡郵箱:[email protected]

本文連結://yxd-1688.com/post/16429.html

🌐 /